| 网站首页 | 文章中心 | 下载中心 | 图片中心 | 雁过留声 | 
最新公告:

  没有公告

您现在的位置: 余杭科学——浙教版《科学》教学资源网 >> 下载中心 >> 九年级上册 >> 九上期中 >> 资源信息
下 载 专 题
热 门 下 载
更多内容
推 荐 下 载 更多
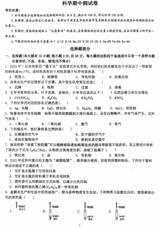
浙江省湖州市长兴县实验中学2025学年第一学期九年级科学期中测试卷(扫描PDF版,无答案 1-2章)
运行环境: Win9x/NT/2000/XP/2003 文件大小: 1440 K
资源等级: ★★ 资源类别: 九年级上
分 享 者: 佚名 资源语言: 简体中文
相关链接: 资源演示地址  资源注册地址 资源属性:         
下载次数: 本日:0   本周:0  
       本月:0   总计:0
授权方式: 普通资源
解压密码: 
资源添加: 审核:admin 录入:admin 添加时间: 2025/11/7 10:02:37
::下载地址::
下载地址1  
::资源简介::

浙江省湖州市长兴县实验中学2025学年第一学期九年级科学期中测试卷(扫描PDF版,无答案 1-2章)

 

::相关资源::
没有相关资源
::下载说明::
郑重声明:本站提供的是教学交流平台,其所有资料均由广大教师或网友上传的,而非工作人员从它处网站收集而来。请不愿将自己作品共享的老师自己做好版权维护工作,防止自己作品落入他人之手,如发生版权纠纷,在能够认定该作品版权的情况下,本站将会积极配合版权维护工作,希望大家的支持。本站客服QQ:491942770
本站课件素材种类多多,常见课件制作软件有:Microsoft PowerPoint(您的电脑需安装Microsoft Office)、flash(您的电脑一般要安装flashplayer或IE才能正常观看)、gif动画(可以插入到PowerPoint中观看)等。本站还有各种格式的视频素材,也需要相应播放软件才能正常观看(可以从网络下载)。若您还有什么问题,请联系本站客服,以便交流解决!因课件专业性较强,家长朋友请在专人指导下使用(一般单位技术人员可能也不懂课件方向的知识,最好请教学校电脑教师),以免引起不愉快!
如果您发现该资源不能下载,请通知管理员或点击【此处报错】,谢谢!
未经本站明确许可,任何网站不得非法盗链及抄袭本站资源;如引用页面,请注明来自本站,谢谢您的支持!
  网友评论:(只显示最新10条。评论内容只代表网友观点,与本站立场无关!)发表评论

| 设为首页 | 加入收藏 | 联系站长 | 友情链接 | 版权申明 | 管理登录 | 
余杭科学 Copyright © 2014-2018 余杭科学 http://www.yhkx.net http://www.yhkx.hk Powered by: 余杭科学
公安机关备案号:33011002011617 站长:sweid
信息产业部备案

浙ICP备05037100号-1